Queries
Toda query é uma regra e tem uma clausula, que pode ter uma condição AND ou OR. Podem também ter prioridades ou colocar mais de uma condição para validação.

As queries são a base para começarmos o processo de automatização do ALPHACAM para que possamos utiliza-lo em pleno.

–
Então, o que são Queries?
Queries são um conjunto de filtros que darão um resultado, separando geometrias entre camadas para aplicarmos maquinações ou estilos de maquinações diretamente nelas.
Se pegarmos um desenho ou um sólido com furos, rebaixes, furos cegos, furos vazados, recorte exterior e etc vamos desmembra-los para trabalhar cada pedaço de uma forma, aplicando as maquinações diretamente nas layers, assim sendo, começamos o processo de automatizarmos o ALPHACAM.
Onde podemos aplicar?
Em uma geometria, em um sólido ou na face de um sólido.
Para começarmos a nos organizar, vamos fazer um ficheiro base de template para as queries, com os nomes e cores, sendo da seguinte forma:
Abrir um ficheiro novo do ALPHACAM e vamos adicionar layers com nomes e cores. Assim saberemos se não repetimos cores e poderemos editar os nomes destas camadas.

Para salva-lo, basta ir no meu HOME - SAVE AS TEMPLATE.

Se precisar alterar, vá em Open Template, procure o ficheiro, altere e quando for salvar, deverá ir novamente em Save as Template e substituir o ficheiro.
No exemplo abaixo conseguimos desmembra-lo em Contorno exterior, Furos maquinados, Furos vazados, furos cegos e rebaixes

Primeiro vamos fazer um template das layers que precisaremos.
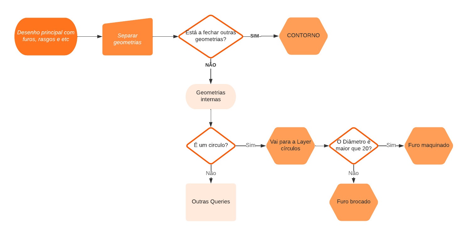
Então vamos fazer perguntas para desmembrar, sendo que cada pergunta será uma query diferente.
1 - Como fazemos para separar o que está dentro com o que está fora?
R: A linha de fora está cercando os desenhos de fora e não tem nenhuma cercando ela. Logo, ela é uma linha de fora. Se ela for a borda, será um CONTORNO EXTERIOR, se não for, serão DESENHOS DE DENTRO.

Depois vamos dividir os desenhos de dentro, sendo circulos ou pocketings. Se é um circulo vai para a layer CIRCULOS. Se não vai ser um REBAIXE.

Dentro dos círculos vamos desmembrar o tamanho dos círculos, para que se transformem em furos, sejam maquinados ou vazados, pois vamos sempre utilizar o AUTO Z para definir a profundidade.

Dos furos, temos os furos angulados, que podemos separa-los e no caso, Vou separa-los por estarem angulados.

E por último, vamos pintar uma face do sólido que seja angulada, para aplicarmos corte de serra.

Depois que fizemos as queries, vamos fazer uma AutoQuery que nada mais é juntar todas as suas queries em uma sequência de processamento para obter o resultado desejado.

Depois que processarmos nossa AutoQuery vamos obter o seguinte resultado, neste peça simples:

Agora, vamos importar um sólido e testar. Quando o importamos, temos que fazer primeiro a extração automática das geometrias.

Logo após, podemos aplicar a AutoQuery que criamos.

Deste mesmo modo, quando temos um sólido com geometrias mais complexas, podemos aplicar uma série de queries, seguindo a mesma linha de raciocínio. Assim, vamos iniciar com os automatismos para evoluirmos para um AutoEstilo e posteriormente para a automatização.